禁漫

当前位置: 禁漫» 新闻动态» 禁漫新闻

葫芦科蔬菜遗传育种团队研究发现黄瓜幼苗细菌性软腐病抗性基因

      近日,禁漫 葫芦科蔬菜遗传育种创新团队在黄瓜幼苗细菌性软腐病抗性候选基因挖掘方面取得重要进展。该研究从119份黄瓜核心种质中鉴定出26份高抗软腐病种质和17份高感软腐病种质,在全基因组范围内鉴定到5个与黄瓜幼苗软腐病抗性相关的QTL位点,并挖掘到6个参与软腐病抗性调控的候选基因。相关研究结果以“Genome-wide association study identifies candidate genes for bacterial soft rot resistance in cucumber seedlings”为题发表于《Horticultural Plant Journal》上。


图.jpg


      黄瓜(Cucumis sativus L.)是重要的保护地栽培蔬菜作物。黄瓜细菌性软腐病是由胡萝卜软腐果胶杆菌巴西亚种(Pectobacterium carotovorum subsp. brasiliense, Pcb)引起的重要细菌性病害。该病害近年发展迅速,发病严重时导致减产60%以上,已成为我国黄瓜生产上主要病害之一。然而,目前关于黄瓜细菌性软腐病抗病资源筛选、抗性基因克隆与分子机制解析方面的研究几近空白,严重制约了抗软腐病分子育种进程。


图片1.jpg

图1. 基于119份黄瓜核心种质软腐病病情指数的聚类分析


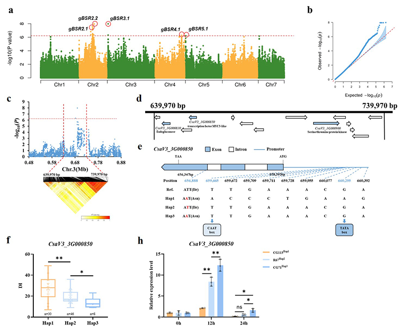
      该研究对119份黄瓜核心种质材料进行苗期接种鉴定,筛选出26份高抗种质和17份高感种质,其中大部分欧亚类型种质对软腐病敏感,西双版纳种质则表现出较高的软腐病抗性(图1);全基因组关联分析共鉴定到5个与黄瓜幼苗软腐病抗性相关的位点。通过同源基因功能注释、单倍型分析、时空表达分析,筛选到6个参与黄瓜细菌性软腐病抗性调控的候选基因(图2)。该研究首次在全基因组范围内挖掘黄瓜幼苗抗细菌性软腐病的候选基因,为探究黄瓜幼苗抗软腐病分子机制奠定了基础,也为抗病品种培育提供了基因资源。


图片2.jpg

图2. 全基因组关联分析及候选基因挖掘


      该研究以禁漫 为第一和通讯作者单位。苗晗副研究员和张圣平研究员为共同通讯作者。张倚硕士研究生和董邵云副研究员为论文共同第一作者。该研究获得国家重点研发计划项目、现代农业产业技术体系、禁漫 创新工程等项目的资助。

原文链接: //doi.org/10.1016/j.hpj.2024.02.006


关于我们

联系我们

地址:北京市海淀区中关村南大街12号

邮编:100081

电子邮箱:[email protected]

传真:010—62146160

电话:010—82109520