禁漫

当前位置: 禁漫» 新闻动态» 禁漫新闻

蔬菜花卉所研究人员发现CsGPA1调控黄瓜耐冷性机制

      近日,禁漫 设施栽培课题组副研究员闫妍博士第一作者,禁漫 设施栽培课题组于贤昌教授和助理研究员孙敏涛博士、中国农业大学园艺学院蔬菜系高丽红教授为共同通讯作者在Horticulture Research发表了题为“Mechanism of CsGPA1 in regulating cold tolerance of cucumber”的研究论文,利用蛋白相互作用技术来挖掘CsGPA1调控的低温相关通路。

      我国设施栽培面积最大的黄瓜(Cucumis sativus L.)是起源于热带和亚热带的冷敏感植物,低温弱光成为限制设施黄瓜冬春季节生产发展的主要瓶颈之一。设施栽培中遇到的低温胁迫主要是冷害,如何提高黄瓜抵御低温的能力、缓解冬春季设施栽培中的低温伤害,仍然是亟待解决的问题。G 蛋白 α 亚基 CsGPA1 正调控黄瓜低温胁迫耐受性,但其具体调控机制尚不明确。


1-1 - 副本.jpg


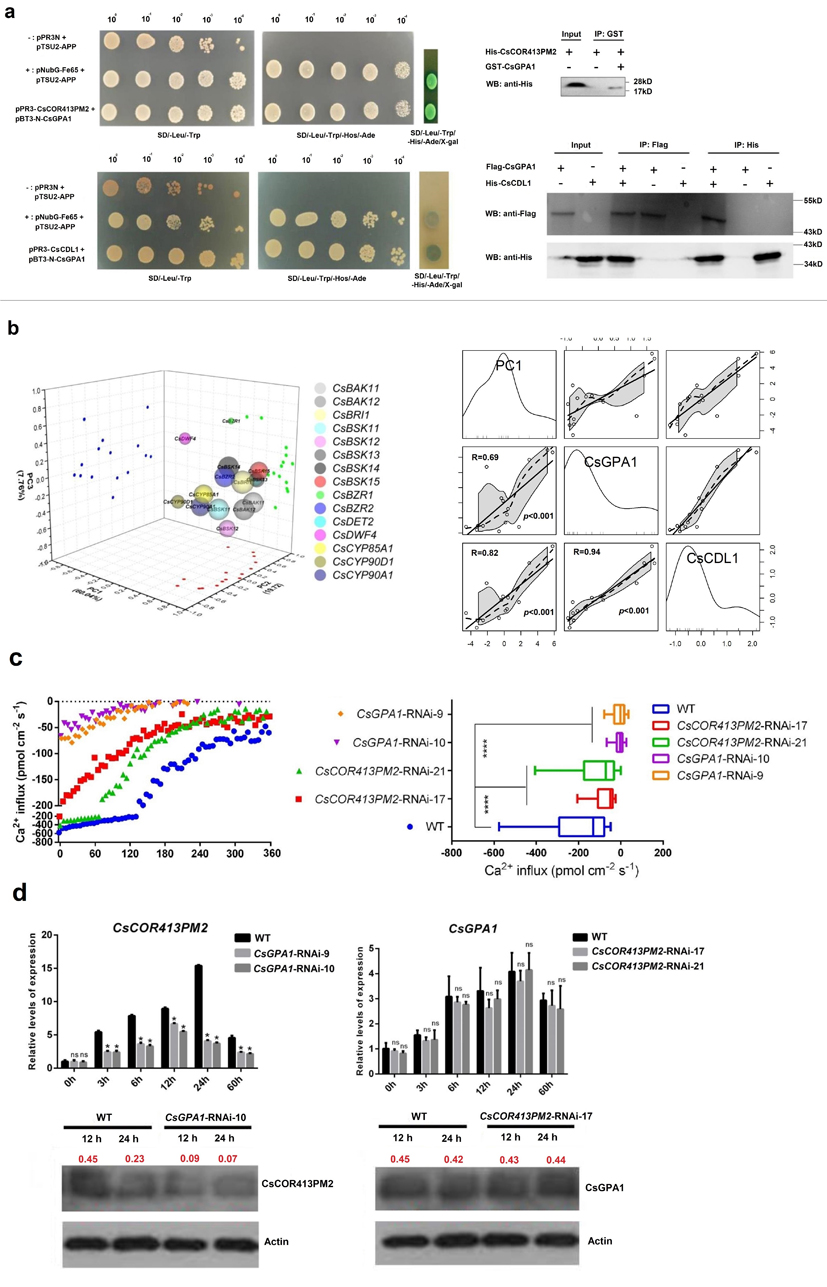
      研究人员发现干扰CsGPA1降低黄瓜的耐冷性。进一步利用蛋白互作实验表明,CsGPA1与位于细胞膜和细胞核内的Csa_4G663630.1以及位于细胞膜内的CsCOR413PM2互作(图1 a)。 Csa_4G663630.1与油菜素内酯(brassinolide, BR)信号基因AtCDL1的蛋白序列相似性达71%,因此命名为CsCDL1。 干扰CsGPA1可降低大部分BR相关基因(包括CsCDL1)在低温胁迫下的表达。 PCA和回归分析表明,CsGPA1CsCDL1、BR相关合成和信号基因表达呈正相关(图1 b)。 干扰CsCOR413PM2也降低了黄瓜的耐冷性。测定低温下CsGPA1-RNAi和CsCOR413PM2-RNAi株系中CsCOR413PM2和CsGPA1的表达和蛋白含量。在低温胁迫过程中,只有干扰CsGPA1影响CsCOR413PM2的表达和蛋白含量。进一步研究发现,干扰CsGPA1CsCOR413PM2均降低低温Ca2+流,导致CsICE-CsCBF转录下降(图1 c和d)。

      本研究首次在植物中发现,CsGPA1介导BR信号响应低温胁迫、低温下CsGPA1-CsCOR413PM2-Ca2+信号轴调控CsICE-CsCBF的转录。本研究初步提供了CsGPA1调控黄瓜耐冷性的框架,为进一步研究植物Gα亚基的耐冷机理奠定了理论基础。


2.jpg

图 1 CsGPA1调控黄瓜耐冷性的机制


      该研究得到国家自然科学基金、国家重点研发计划和禁漫 科技创新工程的资助。禁漫 设施栽培课题组副研究员闫妍博士为论文第一作者,禁漫 设施栽培课题组于贤昌教授、中国农业大学园艺学院蔬菜系高丽红教授和禁漫 设施栽培课题组助理研究员孙敏涛博士为共同通讯作者。

论文链接://doi.org/10.1093/hr/uhac109

(宣传信息员:孙敏涛)


关于我们

联系我们

地址:北京市海淀区中关村南大街12号

邮编:100081

电子邮箱:[email protected]

传真:010—62146160

电话:010—82109520