禁漫

当前位置: 禁漫» 新闻动态» 科研进展

白羽扇豆基因组古三倍化与低磷适应机制解析

    我所程锋科研团队与福建农林大学许卫锋团队合作完成了白羽扇豆基因组解析,揭示了白羽扇豆的古多倍化演化规律和低磷适应特性,相关研究于2月26日在线发表于《自然•通讯》(Nature Communications)上。
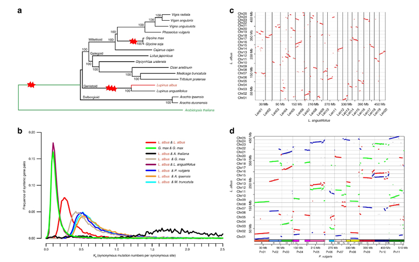
    白羽扇豆(Lupinus albus, 2n = 50)是一种耐低磷研究的模式植物,在缺磷条件下会产生大量排根,并分泌质子、有机酸和酸性磷酸酶等,实现土壤中固态磷的高效利用。在该研究中,程锋团队完成了白羽扇豆基因组进化以及比较基因组分析;发现了白羽扇豆经历了与十字花科芸薹属等古多倍体物种类似的全基因组三倍化事件,并推导了其古二倍体祖先;揭示了白羽扇豆中的亚基因组优势现象,并以“two-step”多倍化演化理论阐释其形成过程;进一步解析了其低磷适应特性与相关调控通路基因的大规模扩张等密切相关。
    程锋研究员多年从事十字花科蔬菜古多倍化演化与重要农艺性状形成之间的关系,该研究成功揭示了古多倍化基因扩张与低磷适应性进化的关系,对作物基因组多倍化与复杂性状形成等研究具有重要的参考价值。
    该研究是两个团队联合协作取得的成果,程锋研究员,福建农林大学许卫锋教授、张仟博士和夏天雨博士是本论文的共同通讯作者。


    论文链接://www.nature.com/articles/s41467-020-14891-z

 

 

关于我们

联系我们

地址:北京市海淀区中关村南大街12号

邮编:100081

电子邮箱:[email protected]

传真:010—62146160

电话:010—82109520