禁漫

  1. HOME»
  2. News»
  3. The latest news

The soilless culture research group at the Vegetable and Flower Institute has revealed that MgFe-LDHs can promote the growth of cucumber seedlings and improve iron absorption.

2024-05-23
【字体:

The soilless culture research group at the Vegetable and Flower Institute of the Chinese Academy of Agricultural Sciences has recently achieved significant progress in the botanical application of MgFe-LDHs nanomaterials. This groundbreaking research marks the first application of MgFe-LDHs to plant nutrition, demonstrating their ability to promote the growth of cucumber seedlings and enhance iron absorption. These findings pave the way for further development of LDHs-based composite metal nano-fertilizers. The related research results have been published in Journal of Nanobiotechnology (IF=10.2, Q1), under the title "Enhancing iron content and growth of cucumber seedlings with MgFe-LDHs under low-temperature stress".



1.jpg


In soil and cultivation substrates, iron primarily exists in an insoluble form that is challenging for crops to absorb, resulting in widespread dietary iron deficiency affecting approximately 2 billion impoverished individuals globally. This is especially prevalent among pregnant women and young children in poor countries who cannot afford sufficient meat to supplement their iron intake. Iron deficiency can lead to iron-deficiency anemia, causing a range of complications. Although chelated iron is effective for crop iron supplementation, its application is limited due to cost and environmental impacts. Furthermore, high concentrations of chelates can compete with enzymes or proteins for trace elements, inhibiting crop growth. Therefore, there is a pressing need to develop novel iron fertilizers to improve crop iron absorption and address the "hidden hunger" caused by iron deficiency. Layered double hydroxides (LDHs), a type of two-dimensional nanomaterial, have been widely employed in the field of life sciences and medicine. For example, one LDH is extensively utilized as an anti-acid medication (Tagamet, Bayer) in clinical settings. Additionally, LDHs have shown unique value in plant genetic engineering and plant protection research. However, the potential for developing LDHs into composite nano-fertilizers composed of common metal elements to enhance plant nutritional status has not yet been reported. This presents an exciting opportunity for future research and development in the field.



2.jpg

Figure 1 Model diagram



3.jpg

Figure 2 Synthesis and characterization of MgFe-LDHs


In this study, MgFe-LDHs nanomaterials were synthesized and characterized to address the scientific issues outlined above. Through seed germination and water absorption experiments, a concentration of 10 mg/L was identified as having the most significant effect on the germination of cucumber seeds. Subsequently, pre-germinated cucumber seeds were sown in a solar greenhouse and irrigated with the identified concentration, with only water supplemented during the cultivation period. After ten days, a notable improvement in the emergence rate and growth of the cucumber seedlings was observed. Analysis of temperature control data and ultra-thin section results indicated that the cucumber seedlings were subjected to low-temperature stress. Simulated experiments at low and normal temperatures in an artificial climate chamber confirmed that MgFe-LDHs could promote the emergence rate and growth of cucumber under low-temperature stress. Furthermore, this study employed SEM, TEM, FTIR, and ICP-OES techniques to investigate the cellular fate of MgFe-LDHs within cucumber seedlings. The findings indicated that MgFe-LDHs can adsorb onto the surface of mature root hairs, thereby improving the absorption of nutrients such as Fe, N, K, S, and increasing the accumulation of these elements in the seedlings. Integrating plant physiology, molecular biology experiments, and transcriptomics validation, the study revealed the potential molecular mechanisms by which MgFe-LDHs promote seed emergence, resist low-temperature stress, and enhance nutrient uptake. Specifically, MgFe-LDHs were found to significantly increase SA content, enhancing the expression of the CsFAD3 gene, increase GA3 content, promoting nitrogen metabolism and protein synthesis, and reduce ABA and JA hormone content, thereby alleviating inhibition on seed germination and seedling growth. Additionally, MgFe-LDHs were found to enhance peroxidase gene expression and activity, improving resistance to low-temperature stress, among other effects.



4.jpg

Figure 3 MgFe-LDHs promotes seed germination and seedling growth



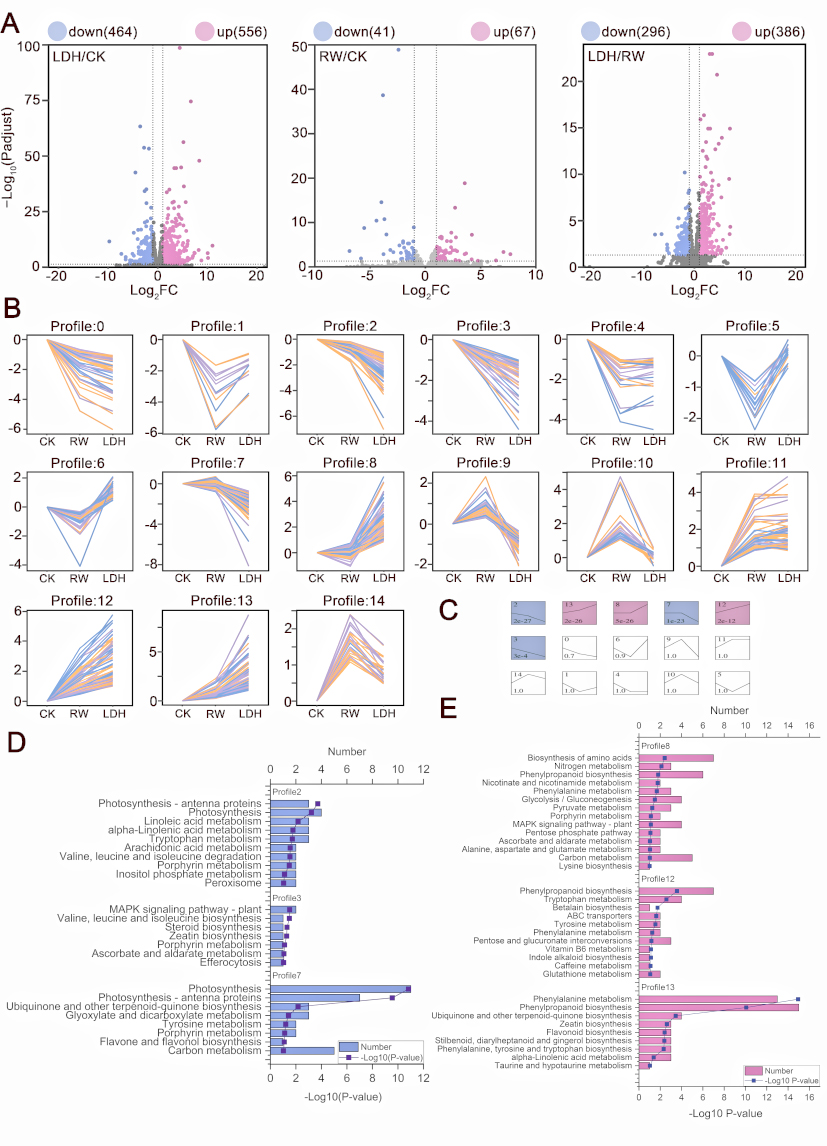
5.jpg

Figure 4 Transcriptome analysis


The Vegetable and Flower Institute of the Chinese Academy of Agricultural Sciences is the primary and corresponding author institution for the paper, with Weijie Jiang, Hongjun Yu, and Hongyang Wu serving as co-corresponding authors. Additionally, Hongyang Wu, Xiaoyang Wan, and Jiefei Niu are co-first authors of the paper. The research also involved the participation of Shufang Wang from the Institute of Botany at the Chinese Academy of Sciences, Yu Zhang from Kunming University of Science and Technology, Yayu Guo from Beijing Forestry University, and others. Furthermore, Jiyun Jin from the Division of Agricultural Zoning of the Chinese Academy of Agricultural Sciences and Lanxin Li from China Agricultural University provided valuable suggestions for this article. This research was funded by the National Natural Science Foundation and the National Major Vegetable Industry System.

Paper link: //jnanobiotechnology.biomedcentral.com/articles/10.1186/s12951-024-02545-x