Recently, Cucurbitaceae vegetable Genetics and Breeding Group in the Institute of Vegetables and Flowers (IVF, CAAS) made an important progress in cucumber bacterial soft rot resistance. Using a genome-wide association study, five loci associated with soft rot resistance were detected, and six candidate genes were identified. The paper was published in Horticultural Plant Journal with the title of “Genome-wide association study identifies candidate genes for bacterial soft rot resistance in cucumber seedlings”.

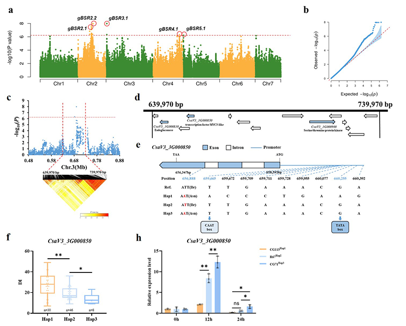
Bacterial soft rot (BSR) caused by Pectobacterium carotovorum subsp. brasiliense (Pcb) is a serious bacterial disease which negatively impact yield and quality in cucumber. However, few genes for BSR resistance in cucumber have been identified. This study used the disease indices of 119 cucumber accessions collection to perform cluster analysis for BSR resistance at the seedling stage and identified 26 accessions highly resistant to BSR. Using a genome wide association study (GWAS), five loci associated with BSR resistance on four chromosomes were detected. Pairwise linkage disequilibrium correlation, haplotype analysis, sequence polymorphisms, and qRT-PCR analyses at these loci, identified six candidate genes predicted to be casual for BSR resistance in cucumber seedlings. The identification of these candidate genes lays a foundation for understanding the genetic mechanism of BSR resistance in cucumber and will assist the breeding of BSR-resistant cucumber cultivars.

Figure 1. Genome-wide association analysis identified candidate genes regulating bacterial soft rot resistance in cucumber seedlings
This study was led by groups from IVF-CAAS, Associate Prof. Miao Han and Prof. Zhang Shengping are co-corresponding authors. Zhang Yi and Associate Prof. Dong Shaoyun contributed equally to this work as co-first authors. This work was funded by the National Key Research and Development Program of China; the Earmarked Fund for Modern Agro-industry Technology Research System, Science and Technology Innovation Program of the Chinese Academy of Agricultural Science.
Link to this paper: //doi.org/10.1016/j.hpj.2024.02.006
By Han Miao ([email protected])