禁漫

  1. HOME»
  2. News»
  3. The latest news

Cloning and identification of tomato heat-stable root-knot nematode resistant gene Mi-9 by the plant protection disease research group

2023-04-20
【字体:

Recently, the genome assembly of wild tomato Solanum arcanum LA2157 at chromosome level was performed by the plant protection disease research group of the Institute of Vegetables and Flowers through Nanopore long-read, Illumina short-read and Hi-C sequencing. Combined with the molecular marker of the tomato heat-stable root-knot nematode resistant Mi-9 gene, the gene was identified and cloned, and the function of heat-stable RKNs resistance was verified. The study provided a new idea for rapid cloning of nematode resistance genes based on big genomic data, and laid a foundation for the creation of tomato germplasm resources with high-temperature stable RKNs resistance. The results were published online in the authoritative international journal "Plant Biotechnology Journal" under the title "Chromosome-scale genome assembly-assisted identification of Mi-9 gene in Solanum arcanum accession LA2157, conferring heat-stable resistance to Meloidogyne incognita" (Plant Biotechnology Journal, IF: 13.26).



标题.jpg


Root-knot nematode is a devastating plant pathogen in tomato production, causing huge economic losses every year. Although nematicides are widely used in agricultural production, considering the high cost and environmental protection, the use of host resistance is the most effective and sustainable control measure. At present, the Mi-1 gene is the only RKNs resistance gene that has been commercially used in tomato, but the resistance is inactive when the soil temperature exceeds 28°C. In addition, virulent RKNs population that could overcome the resistance of the Mi-1 gene has been identified in the field. Previous reports showed that Mi-9 resistance gene of wild tomato Solanum arcanum LA2157 is a homologue gene of Mi-1, which is located on the short arm of chromosome 6. Mi-9 gene is a single dominant resistance gene and has high-temperature stable resistance to RKNs. However, it has not been cloned and applied because of incompatibility of distant hybridization. Under the climatic background of global warming, cloning and application of Mi-9 gene will be a valuable genetic improvement for the production of tomato with good environmental adaptability.

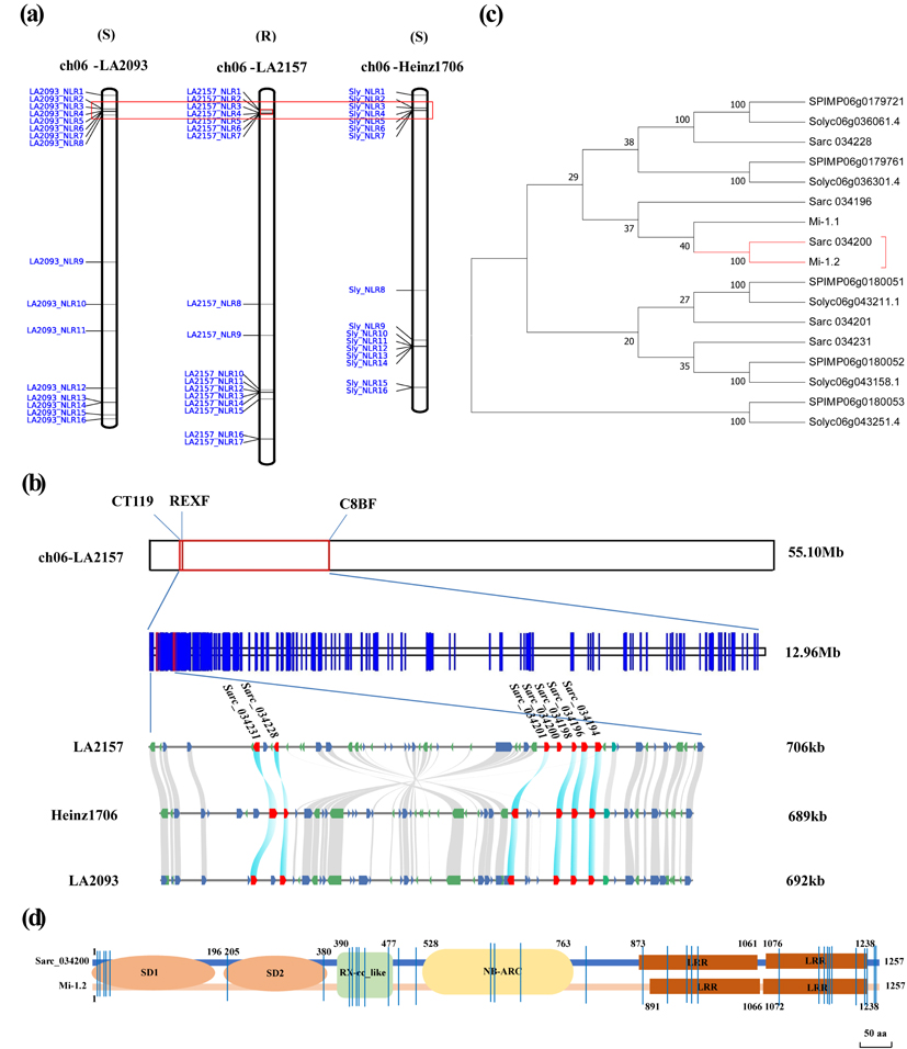
In this study, Solanum arcanum LA2157 was assembled at the chromosome level through Nanopore long reads, Illumina short reads and Hi-C sequencing. A total of 12 chromosomes were assembled, and the genome size was 855.68 Mb (Figure 1). Combined with the reported molecular markers of Mi-9 gene, REX-1 and C8B, seven candidate genes was located in a range of 12.96 Mb on the end of chromosome 6, while the NBS-LRR genes were mainly distributed in the region of 706 kb (Figure 2). Transcriptome sequencing found that five of the seven genes were expressed in roots, among which Sarc_034200 had the highest similarity with Mi-1.2. In addition, compared with cultivated tomato Heinz "1706" and RKNs susceptible tomato S. pimpinellifolium LA2093, six genes formed collinear gene pairs with their homologues in Heinz "1706" and LA2093 and formed one-to-one orthologous relationship, except for Sarc_034200 (Figure 2). Therefore, Sarc_034200 was preliminarily speculated as the candidate Mi-9 gene. TRV-mediated gene silencing was used to reduce the expression of Sarc_034200 gene in LA2157 tomato, and RKN susceptibility was investigated. Results showed that the number of galls and egg masses increased significantly compared with the control group; meanwhile, the Sarc_034200 transgenic S. pimpinellifolium tomato plants showed high resistance to RKNs at both 25°C and 30°C compared with the control group (Figure 3).


图1.jpg

Figure 1 Genome information of LA2157 tomato containing Mi-9 root-knot nematode resistance gene


图2.jpg

Figure 2 Mapping of Mi-9 candidate genes and comparison of amino acid structures between Sarc_034200 and Mi-1.2


图3.jpg

Fig. 3 Sarc_034200 gene transgenic gooseberry tomato is highly resistant to root-knot nematode at 30℃


Dr. Jiang Lijun, Associate Professor Ling Jian and Associate Professor Zhao Jianlong from the Institute of Vegetables and Flowers are the co-first authors of this paper. Professor Xie Bingyan from the Institute of Vegetables and Flowers, Professor Wang Yunsheng from the college of Plant Protection of Hunan Agricultural University, and Professor Mao Zhenchuan from the Institute of Vegetables and Flowers are the co-corresponding authors of this paper. The research was supported by the Youth innovation Program of Chinese Academy of Agricultural Sciences, the National Natural Science Foundation of China, the National Key Research and Development Program, Hainan Yazhou Bay Seed Laboratory, and the Science and Technology Innovation Project of the Chinese Academy of Agricultural Sciences.

Related paper information: //doi.org/10.1111/pbi.14055